社區據點工作人員的長輩健康照護困境
教你學會運用數位工具,快速完成長者健康調查分析!!
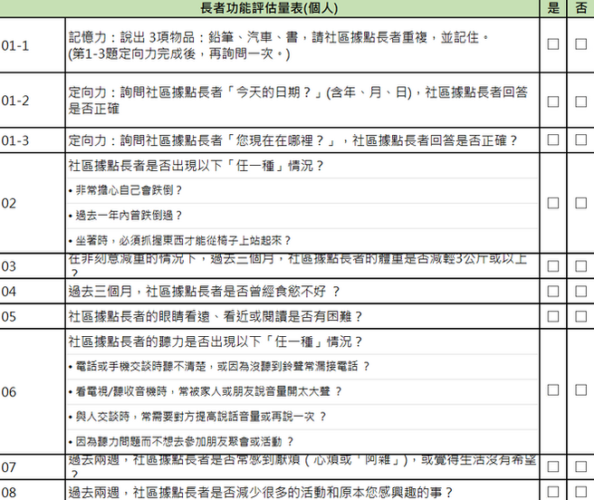
使用健康評估工具
評估長輩健康問題與需求
規劃健康促進課程
使用線上
遠距健康促進課程
社區帳號申請與聯絡我們
🔸社區據點為全台關懷據點、C據點(含醫事C)、文健站、伯公照護站、日照中心等服務長者單位。
🔸填寫並送出表單後,您的信箱將收到 WaCare 遠距健康平台的帳號與密碼,登入後即可下載表單與使用遠距健促課程。
免費申請 WaCare 平台社區專屬帳號,我們將透過電子郵件將帳號密碼發送給您。
「全台社區/據點遠距健康服務」社群,提供課程相關資訊,每週一公告社區健促課程及密碼。
數位健康服務工具包:自主學習教學影片
讓數據成為您的照護好幫手!
身為據點第一線的熱心工作者,您是否希望更輕鬆地掌握長輩健康、快速對接照護資源?
這部教學影片將帶領您掌握專為社區設計的「數位健康服務工具包」。
從資料錄入到自動化分析,讓您不再被紙本淹沒,精準守護每位長輩的健康。
透過這部影片,您將學會...
提升效率
大幅縮短處理
長者健康調查的時間
洞察需求
從數據中快速抓出據點
最需要關注的健康重點
專業賦能
學會運用數位工具
強化前端預防階段的照護支持能力
現在就點擊播放,開啟您的數位照護學習之旅!
讓科技成為您在守護長輩路上的最強後盾
自動化健康分析與資源對接
在完成「長者功能評估量表」、「健康識能」與「心情溫度計」三項調查並將數據輸入數位健康服務工具包後,系統將自動彙整至「總表」。這份總表是建議據點規劃年度健康計畫的核心依據,能幫助您從數據中快速找出長輩最迫切的需求。
核心功能:自動化趨勢洞察
總表會針對各個健康面向進行比例計算,並透過「顏色預警」與「關鍵字指引」,讓您一眼看穿據點長輩的健康痛點:
-
🔴 紅底標示(需求比例 ≥ 50%):強烈建議介入 當該項指標呈現紅底,代表社區內有一半以上的長輩面臨此問題。建議優先安排相關健康促進課程。
-
🟡 黃底標示(需求比例 1% ~ 49%):持續追蹤觀察 代表部分長輩已有初步跡象,建議列為其次關懷重點,適時提供衛教資訊。
如何運用總表對接 WaCare 資源?
總表不僅提供數據,更提供了「行動方案」。當您看到分析結果出現警示色時,請參考表格後方的「關鍵字」欄位:
-
獲取關鍵字:例如總表顯示「認知、腦力」或「防跌、肌力」為紅底。
-
搜尋資源:將這些關鍵字複製,前往 WaCare 官網 搜尋框貼上。
-
精準媒合:系統將自動過濾出對應的專業課程、衛教影片或專家諮詢,幫助您快速為據點長輩安排最合適的健康對策。
常見問題
若上述說明無法解決您的疑問,請透過以下管道與我們聯繫,我們將有專人為您服務:
-
一對一專人諮詢: 聯繫 LINE@WaCare社區健康促進管理師 (請傳送訊息說明您的據點名稱與遇到的問題)
-
即時資訊交流: 歡迎加入 LINE 社群 「全台社區據點 l 遠距健康服務」 獲取第一手課程與操作資訊。 (進入時請依照提示回答審核問題,以利加速通過審核)
🆘 仍無法解決您的問題嗎?









